第五届“北辰”政治学与公共管理本科生论坛自公开征稿以来,受到全国各大高校的广泛关注。论坛评审委员会坚持公平、公正的原则,经过评审,共评选出25篇论文入选第五届“北辰”政治学与公共管理本科生论坛。
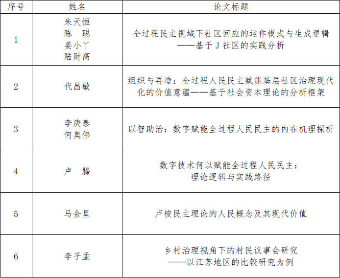
中国式现代化的全过程人民民主维度

中国外交与人类命运共同体

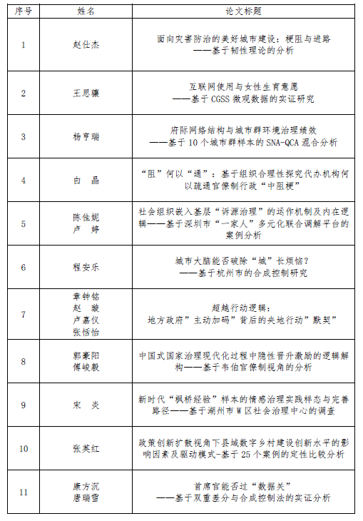
中国式现代化视域下公共治理变革与创新

请论文作者在收到成功入选的确认邮件后,于5月16日24时前,发送邮件至gyh0412@jlu.edu.cn确认是否参加。
论坛时间为5月26日至5月28日。参加论坛入选论文作者在本论坛期间的食宿费用由伟德体育承担,往返交通费用需自理。后续将通知论坛具体日程安排。
另以附件形式附邀请参会人员名单。
未尽事宜,请联系负责人:谷老师 0431-85166162。
伟德体育
2023年5月15日